长者版
无障碍阅读
首 页
政务公开
新闻中心
政务服务
交流互动
全景大冶
专题专栏
当前位置:
首页
>
政府信息公开
>
法定主动公开内容
>
公共资源配置
>
工程建设招投标
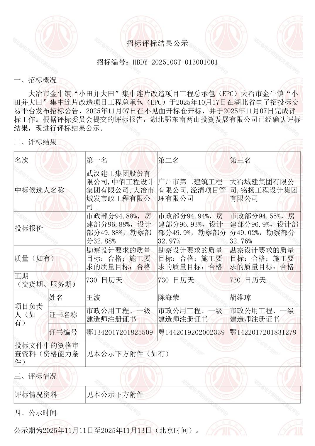
大冶市金牛镇“小田并大田”集中连片改造项目工程总承包(EPC)评标结果公示
发表日期:2025-11-10 文章来源:大冶市公共资源交易中心