长者版
无障碍阅读
首 页
政务公开
新闻中心
政务服务
交流互动
全景大冶
专题专栏
当前位置:
首页
>
政府信息公开
>
地方部门平台链接
>
乡镇街
>
罗家桥街道
>
法定主动公开内容
>
公益事业建设
>
乡村振兴
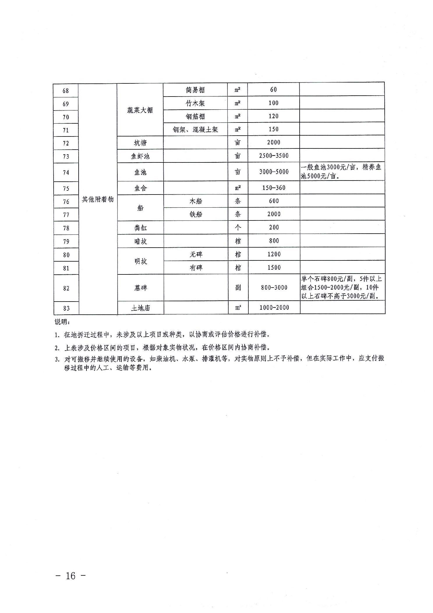
大冶政规【2023】2号大冶市人民政府关于印发《大冶市集体土地征收与补偿 实施细则》的通知
发表日期:2025-07-25 文章来源:大冶市人民政府官网