长者版 无障碍阅读
当前位置:首页 > 政府信息公开 > 地方部门平台链接 > 市直部门 > 大冶市应急管理局 > 法定主动公开内容 > 公益事业建设 > 安全生产

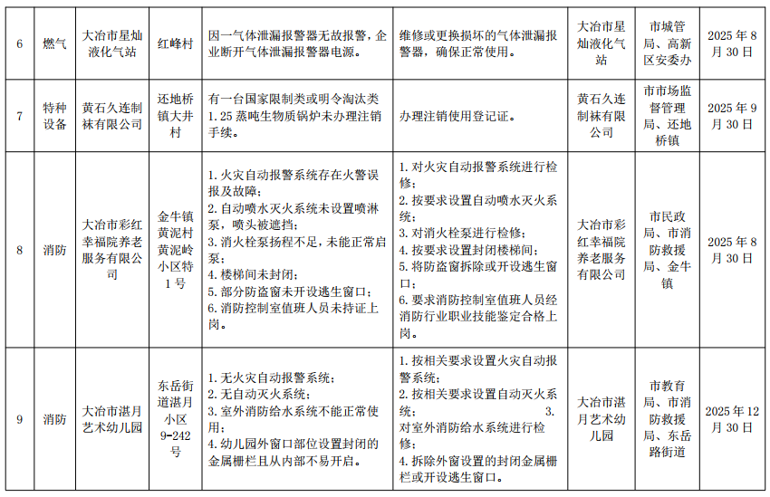
关于挂牌督办2025年第二批重点(重大) 安全隐患的公示

发表日期:2025-07-23    文章来源:大冶市应急管理局

为认真落实习近平总书记关于安全生产重要论述精神,聚焦重大事故隐患排查整治,切实消除重大安全隐患,有效防范和遏制各类事故发生,进一步推动安全生产治本攻坚三年行动走深走实,根据《湖北省安全生产重大事故隐患挂牌督办办法》《大冶市安全生产重大事故隐患挂牌跟踪督办制度》,经各乡镇、市安委会相关成员单位上报、核查,市安防委会决定对23处重点(重大)安全隐患予以挂牌督办,现予以公示。

大冶市安全生产和防灾减灾救灾委员会

2025年7月23日