一、事项名称
宠物店/宠物医院行业综合许可
二、适用范围
适用于从事动物诊疗并销售及使用非生物制品类兽药的宠物店/宠物医院,仅从事宠物经营的除外。
三、涉及审批事项
1.动物诊疗许可证核发
2.兽药经营许可证(不含生物制品)核发新办
3.公众聚集场所投入使用、营业前消防安全检查(工程投资额超过30万元或者建筑面积超过300平方米的须办理)
四、实施机关
市政务服务和大数据管理局
市农业农村局
市消防救援大队
五、实施依据
1.《中华人民共和国动物防疫法》(1997年7月3日第八届全国人大常委会第二十六次会议通过,2021年1月22日第十三届全国人大常委会第二十五次会议第二次修订)第六十二条从事动物诊疗活动的机构,应当向县级以上地方人民政府农业农村主管部门申请动物诊疗许可证。受理申请的农业农村主管部门应当依照本法和《中华人民共和国行政许可法》的规定进行审查。经审查合格的,发给动物诊疗许可证;不合格的,应当通知申请人并说明理由。
2.《兽药管理条例》((2004年4月9日国务院令第404号发布,2020年3月27日国务院令第726号修订)第二十二条经营兽药的企业,应当具备下列条件:(一)与所经营的兽药相适应的兽药技术人员;(二)与所经营的兽药相适应的营业场所、设备、仓库设施;(三)与所经营的兽药相适应的质量管理机构或者人员;(四)兽药经营质量管理规范规定的其他经营条件。符合前款规定条件的,申请人方可向市、县人民政府兽医行政管理部门提出申请,并附具符合前款规定条件的证明材料。县级以上地方人民政府兽医行政管理部门,应当自收到申请之日起30个工作日内完成审查。审查合格的,发给兽药经营许可证;不合格的,应当书面通知申请人。
3.《中华人民共和国消防法》第十五条公众聚集场所在投入使用、营业前,建设单位或者使用单位应当向场所所在地的县级以上地方人民政府消防救援机构申请消防安全检查。
六、许可条件
(一)从事动物诊疗活动的机构,应当具备下列条件:
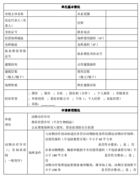
1.动物诊疗场所条件:有固定的动物诊疗场所,且动物诊疗场所使用面积(不包括兼营区域)不小于60平方米。从事动物颅腔、胸腔和腹腔手术的使用面积(不包括兼营区域)不小于180平方米。动物诊疗场所选址距离畜禽养殖场、屠宰加工场、动物交易场所不少于200米;动物诊疗场所设有独立的出入口,出入口不得设在居民住宅楼内或者院内,不得与同一建筑物的其他用户共用通道;
2.动物诊疗设施设备条件:具有布局合理的诊疗室、手术室、药房等设施;具有诊断、手术、消毒、冷藏、常规化验、污水处理等器械设备;从事动物颅腔、胸腔和腹腔手术的,除具备上述设备外,还应具有手术台、X光机或者B超等器械设备。
3.执业兽医人员条件:具有1名以上取得执业兽医师资格证书的人员;动物诊疗机构从事动物颅腔、胸腔和腹腔手术的,具有3名以上取得执业兽医师资格的人员。
4.管理制度条件:具有完善的诊疗服务、疫情报告、卫生消毒、兽药处方、药物和无害化处理等管理制度。
(二)从事兽药经营时,应当符合下列条件:
1.与所经营的兽药相适应的兽药技术人员;
2.与所经营的兽药相适应的营业场所、设备、仓库设施;
3.与所经营的兽药相适应的质量管理机构或者人员;
4.规章制度、采购与入库、陈列与储存、销售与运输、售后服务等符合《兽药经营质量管理规范》规定的条件。
(三)依法需要在投入使用、开业前实施消防安全检查的,应符合以下要求:
1.已符合《公众聚集场所消防安全要求》,场所所在建筑为合法建筑,场所满足公众聚集场所投入使用、营业的各项消防安全条件;
2.消防安全制度内容完整,与共用建筑物其他当事人之间消防安全责任明确;
3.灭火和应急疏散预案能够适应消防演练需要;
4.消防设施、器材、消防安全标志完好有效,自动消防系统操作人员具有职业资格;
5.疏散通道、安全出口、消防车通道保持畅通。
七、提交材料
(一)选择告知承诺程序的,申请人在作出承诺具备符合法定形式的申报材料后可以不在申请环节提交,但申请人应提前备好,现场核查时由核查人员确认带回。申请人也可以自愿一并在申请时提供。
(二)选择一般程序的,申请人在申请环节提交材料(材料清单见附件1)。
八、申请方式
1.方式一:申请人通过湖北政务服务网登录“一业一证”平台选择“宠物店/宠物医院”行业进行在线申报。
2.方式二:申请人也可以到各地政务服务中心“一业一证”综合服务窗口现场办理。
九、办理流程
(一)一单告知
审批机关制作《宠物店/宠物医院行业综合许可告知单》。在申请人业务咨询和正式提交申请前一次性告知其该行业许可涉及的审批事项、设定依据、许可条件、申请材料、申请方式、办理流程、救济途径等。
(二)一书承诺
申请人在申请时应签署《宠物店/宠物医院行业综合许可承诺书》(见附件2)。实行告知承诺制度,需要提交的材料由核查人员在事中事后监管环节进行现场核查时带回。
(三)一表申请
申请人填写《宠物店/宠物医院行业综合许可申请表》(见附件3),法定代表人签字并加盖公章后,向审批机关提出申请。
(四)一窗受理
在各地政务服务中心设立“一业一证”综合服务窗口,负责动物诊疗,非生物制品类兽药经营,公众聚集场所投入使用、营业前消防安全检查等业务咨询和综合受理等服务。申请人可以直接到政务服务中心窗口现场办理。
(五)一次核查
宠物店/宠物医院行业综合许可所涉及的审批项目需要现场核查的,由市政务服务和大数据管理局协调市农业农村局和消防救援大队制定核查计划,一次通知市场主体,同时进驻现场,同时开展核查,整改意见一口告知,整改时限为15个工作日,整改情况一趟复审。通过告知承诺方式获得许可的,应当在发证后20个工作日内完成现场核查工作。
(六)一并审批
“一业一证”综合服务窗口分类汇总审批所需材料,并依托“一业一证”审批系统,将有关信息分发至各审批部门,并明确审批时限要求。各审批部门在承诺时限内完成审批,各审批结果同步汇集到综合服务窗口。
(七)一证准营
综合发证窗口根据审批结果,对申请材料齐全、符合法定形式,能够当场作出决定的,当场作出书面的行政许可决定,制发法定许可证书、宠物店/宠物医院《行业综合许可证》。《行业综合许可证》通过二维码加载企业获得的所有许可信息。申请人凭《行业综合许可证》即可经营。对于依法作出不予行政许可书面决定的,应当说明理由,并告知申请人享有依法申请行政复议或者提起行政诉讼的权利。
十、审批时限
法定时限20个工作日。按照告知承诺制办理时为1个工作日,按一般程序办理时为5个工作日。(不含现场核查和问题整改时间)

附件1

附件2
行业综合许可(宠物店/宠物医院)承诺书
:
本人(单位)(全称: )申请办理《行业综合许可证》,特作出如下承诺:
一、本人(单位)承诺严格按照法律法规的有关规定,办理《行业综合许可证》,依法开展经营活动;积极配合行政审批职能部门的工作,对于存在的问题及时进行整改。
二、本人(单位)所填写的信息真实、准确,对办理《行业综合许可证》所提交材料的真实性、合法性等负责。行政审批职能部门已明确告知本人(单位)办理所需许可条件、所需材料、办理流程,本人(单位)已全部知悉所告知内容并承诺具备上述条件,可随时接受现场核查。
三、本人(单位)承诺,具备开展动物诊疗和兽药经营所必须的人员、场所、仪器设备及技术支撑,具备规范良好的管理制度,满足开展动物诊疗和兽药经营的必要条件。
四、本场所已符合《公众聚集场所消防安全要求》,场所所在建筑为合法建筑,场所满足公众聚集场所投入使用、营业的各项消防安全条件;在使用、营业过程中遵守消防法律法规和消防技术标准,确保消防安全。(按需承诺)
五、对于告知承诺方式提交的材料,本人(单位)承诺能够在法律法规等规定的期限内予以提供。
六、本人(单位)将遵守所作出的承诺。若有违反承诺(或者做出不实承诺)且经指出仍未按规定整改到位的,行政审批职能部门可以视情况作出补正申请材料、撤销行政许可决定等,由此产生的不利法律后果由本人(单位)承担。
七、上述承诺均是本人(单位)真实意思表示。
申请人(签章):
年 月 日
附件3









